AGGAME

> Ͷ×ÊÕß¹ØÏµ > Ͷ×ÊÕß±£»¤
Ͷ×ÊÕß±£»¤

ÊÕÒæµÄÁíÒ»ÃæÊÇΣº¦£ºÊìϤ»ù½ðͶ×ÊΣº¦

ʱ¼ä£º 2021-05-15 ×ֺţº

ÊÕÒæµÄÁíÒ»ÃæÊÇΣº¦£ºÊìϤ»ù½ðͶ×ÊΣº¦

 

1.ÎªÊ²Ã´ÒªÖØÊÓ»ù½ðͶ×ÊΣº¦ £¿

ÈÃÎÒÃÇÒÔÒ»Ôò°¸ÀýÒýÈ롣Ͷ×ÊÕß»ÆÄ³ÔÚ2017Äê11ÔÂͨ¹ý֤ȯ¹«Ë¾´úÏúÇþµÀÉ깺ÁËijֻ¹ÉƱָÊý»ù½ð£¬³ÖÓÐ1Äê¶àºó£¬²úÆ·¿÷Ëð½ü15%£¬¿Í»§ÒªÇó¾Í¿÷Ëð¾ÙÐÐÈ«¶îÅâ³¥¡£Ö¤È¯¹«Ë¾ÓªÒµ²¿½Óµ½Í¶Ëߺó£¬×ÐϸºË²éÆäʱÏúÊÛÇéÐΡ£¾­²éÖ¤£¬¸Ã¹ÉƱָÊý»ù½ðµÄΣº¦Æ·¼¶½ç¶¨ÎªR4£¨ÖиßΣº¦£©£¬¶ø¿Í»§µÄΣº¦ÆÀ¼¶ÎªC4£¨Æð¾¢ÐÍ£©£¬¼´¿Í»§µÄΣº¦ÔâÊÜÄÜÁ¦Óë»ù½ðµÄΣº¦Æ·¼¶ÏàÆ¥Åä¡£±ðµÄ£¬Ö¤È¯¹«Ë¾ÓªÒµ²¿ÔÚÏúÊÛÀú³ÌÖкϹæÕýµ±£¬ÎÞÎ󵼿ͻ§ÐÐΪ£¬Í¬Ê±Í¶×ÊÕß»ÆÄ³Îª×ÔÔ¸É깺¸Ã¹ÉƱָÊý»ù½ð¡£×îºó£¬¾­Óë¿Í»§¶à´ÎÏàͬ£¬¿Í»§Öð½¥Ã÷È·²¢½ÓÊÜͶ×Ê»ù½ð¿÷ËðµÄÊÂʵ¡£

°¸ÀýÆÊÎö£º

¡¶Ö¤È¯ÆÚ»õͶ×ÊÕßÊʵ±ÐÔÖÎÀí²½·¥¡·µÚËÄÌõ»®¶¨£¬Í¶×ÊÕßÓ¦µ±ÔÚÏàʶ²úÆ·»òÕß·þÎñÇéÐΣ¬Ìýȡı»®»ú¹¹Êʵ±ÐÔÒâ¼ûµÄ»ù´¡ÉÏ£¬Æ¾Ö¤×ÔÉíÄÜÁ¦ÉóÉ÷¾öÒ飬×ÔÁ¦¼ç¸ºÍ¶×ÊΣº¦¡£Ä±»®»ú¹¹µÄÊʵ±ÐÔÆ¥ÅäÒâ¼û²»Åú×¢Æä¶Ô²úÆ·»òÕß·þÎñµÄΣº¦ºÍÊÕÒæ×ö³öʵÖÊÐÔÅжϻòÕß°ü¹Ü¡£

Òò´Ë£¬Í¶×ÊÕßÐèÒªÒâʶµ½»ù½ðͶ×ÊÓÐΣº¦¡£²î±ðÖÖÀàµÄ»ù½ð£¬ÆäΣº¦Ë®Æ½¸÷Òì¡£ÔÚͶ×ÊǰӦÈÏÕæÔĶÁ»ù½ðÌõÔ¼¡¢ÕÐļ˵Ã÷Êé¼°Ïà¹ØÍ¨¸æ£¬ÖÜÈ«Ïàʶ»ù½ðÏêϸΣº¦¡¢¼ÓÈë¹æÔò¼°Á÷³ÌµÈÖ÷ÒªÐÅÏ¢£¬ÉóÉ÷×ö³öͶ×ʾöÒ飬ÇÐÎðÒòäĿ²Ù×÷±¬·¢²»ÐëÒªµÄËðʧ¡£

 

2.»ù½ðΣº¦¿É·ÖΪ¼¸¸öÆ·¼¶ £¿

×ۺϲο¼²úÆ·ÀàÐÍ¡¢Á÷¶¯ÐÔ¡¢¹Ø±ÕÏÞÆÚ¡¢¸Ü¸Ë±ÈÂÊ¡¢½á¹¹ÖØ´óÐÔ¡¢Í¶×ÊÆ«ÏòºÍ¹æÄ£µÈÒòËØ£¬»ù½ð²úÆ·µÄΣº¦Ë®Æ½ÓɵÍÖÁ¸ß¿ÉÒÀ´Î·ÖΪÎå¸öÆ·¼¶£ºµÍΣº¦£¨R1£©¡¢ÖеÍΣº¦£¨R2£©¡¢ÖÐΣº¦£¨R3£©¡¢ÖиßΣº¦£¨R4£©¡¢¸ßΣº¦£¨R5£©¡£×îµÍΣº¦ÔâÊÜÄÜÁ¦Àà±ðµÄͨË×Ͷ×ÊÕß²»µÃ¹ºÖøßÓÚÆäΣº¦ÔâÊÜÄÜÁ¦µÄ»ù½ð²úÆ·»òÕß·þÎñ¡£

 

3.»ù½ðͶ×ʱ£´æÄÄЩ³£¼ûΣº¦ £¿

»ù½ðͶ×ÊÖ÷Òª±£´æÊг¡Î£º¦¡¢Á÷¶¯ÐÔΣº¦¡¢ÖÎÀíΣº¦¡¢ÌØÓÐΣº¦¼°ÆäËüΣº¦¡£

 

4.ʲôÊÇ»ù½ðͶ×ÊÖеÄÊг¡Î£º¦ £¿

Êг¡Î£º¦ÊÇָ֤ȯÊг¡¼ÛÇ®ÒòÊܵ½¾­¼ÃÒòËØ¡¢ÕþÖÎÒòËØ¡¢Í¶×ÊÐÄÀíºÍÉúÒâÖÆ¶ÈµÈÖÖÖÖÒòËØµÄÓ°Ïì¶ø±¬·¢²¨¶¯£¬µ¼Ö»ù½ðÊÕÒæË®Æ½±¬·¢×ª±ä£¬Ö÷Òª°üÀ¨Õþ²ßΣº¦¡¢ÀûÂÊΣº¦¡¢ÐÅÓÃΣº¦¡¢Ä±»®Î£º¦¡¢¾­¼ÃÖÜÆÚΣº¦µÈ£¬ÏêϸÈçϱíËùʾ£º

1.png


5.ʲôÊÇ»ù½ðͶ×ÊÖеÄÁ÷¶¯ÐÔΣº¦ £¿

Á÷¶¯ÐÔΣº¦ÊôÓÚ×ÛºÏÐÔΣº¦£¬Ö÷ÒªÊܵ½Ö¤È¯Êг¡×ßÊÆ¡¢½ðÈÚÊг¡ÕûÌåÁ÷¶¯ÐÔ¡¢»ù½ðÖÎÀíÈËÁ÷¶¯ÐÔÖÎÀíÄÜÁ¦¡¢»ù½ðÀàÐÍ¡¢»ù½ð·Ý¶î³ÖÓÐÈ˽ṹ¼°Í¶×ÊÕßÐÐΪµÈ¶à·½ÃæÒòËØµÄÓ°Ïì¡£

¹ØÓÚ´ó´ó¶¼»ù½ð¶øÑÔ£¬ÔÚÌØÊâÇéÐÎÏ¿ÉÄÜÅöÃæÁÙËùͶ×ÊÆ·ÖÖ²»¿ÉѸËÙ¡¢µÍ³ÉÍâµØ±äÏÖΪÏֽ𣬻òÕß²»¿ÉÓ¦¸¶¿ÉÄÜ·ºÆðµÄͶ×ÊÕß´ó¶îÊê»ØµÄΣº¦¡£Ç°ÕßÊÇÖ¸ËùͶ×ÊÆ·ÖÖ²»¿Éʵʱ±äÏÖ»òÎÞ·¨Æ¾Ö¤Õý³£µÄÊг¡¼ÛÇ®ÉúÒâ¶øÒýÆðËðʧµÄ¿ÉÄÜÐÔ£»ºóÕßÊÇÖ¸¿ª·Åʽ»ù½ðÔÚÔË×÷Àú³ÌÖпÉÄܻᱬ·¢¾Þ¶îÊê»ØµÄÇéÐΣ¬¿ÉÄܵ¼Ö»ù½ð²Öλµ÷½â·ºÆðÄÑÌ⣬´Ó¶øµ¼ÖÂÁ÷¶¯ÐÔΣº¦£¬ÉõÖÁÓ°Ïìµ½»ù½ðµ¥Î»¾»Öµ¡£

 

6.ʲôÊÇ»ù½ðͶ×ÊÖеÄÖÎÀíΣº¦ £¿

ÔÚ»ù½ðÖÎÀíÔË×÷Àú³ÌÖУ¬»ù½ðÖÎÀíÈ˵Ä֪ʶ¡¢ÂÄÀúµÈ»áÓ°ÏìÆä¶ÔÐÅÏ¢µÄ´¦Öóͷ£ÒÔ¼°¶Ô¾­¼ÃÐÎÊÆ¡¢Ö¤È¯¼ÛÇ®×ßÊÆµÈµÄÅжÏ£¬´Ó¶øÓ°Ïìµ½»ù½ðµÄÊÕÒæË®Æ½¡£±ðµÄ£¬»ù½ðÖÎÀíÈ˵ÄÖÎÀíÊֶκÍÊÖÒյȶàÖØÒòËØÍ¬Ñù»áÓ°Ïì»ù½ðµÄÊÕÒæË®Æ½¡£

 

7.ʲôÊÇ»ù½ðͶ×ÊÖеÄÌØÓÐΣº¦ £¿

»ù½ðͶ×ÊÖеÄÌØÓÐΣº¦Ö÷ÒªÊÜͶ×ʹæÄ£¡¢ÔË×÷ģʽµÈÒòËØÓ°Ï죬Ǯ±ÒÊг¡»ù½ð¡¢Õ®È¯»ù½ð¡¢»ìÏý»ù½ð¡¢¹ÉƱ»ù½ð¡¢FOFµÈ²î±ðÀàÐÍ»ù½ðÌØÓÐΣº¦²»¾¡Ïàͬ£¬¶ø°´ÆÚ¿ª·Å¡¢ÉÏÊÐÉúÒ⣨°üÀ¨LOFºÍETF£©µÈ²î±ðÔË×÷ģʽµÄ»ù½ðÌØÓÐΣº¦Ò²²î±ð½Ï´ó¡£Òò´Ë£¬ÔÚͶ×ÊÀú³ÌÖУ¬Í¶×ÊÕßÐèÌØÊâ×¢ÖØÖÖÖÖ»ù½ðµÄÌØÓÐΣº¦¡£

 

8.»ù½ðͶ×ÊÖÐÉÐÓÐÄÄЩÆäËûΣº¦ £¿

»ù½ðͶ×ÊÖÐÆäËüΣº¦Ö÷Òª°üÀ¨£º£¨1£©ÒòÊÖÒÕÒòËØ¶ø±¬·¢µÄΣº¦£»£¨2£©ÒòÕ½Õù¡¢×ÔÈ»ÔÖÄѵȲ»¿É¿¹Á¦Ó°Ïì»ù½ðÔË×÷µÄΣº¦£»£¨3£©Òò½ðÈÚÊг¡Î£»ú¡¢»ù½ðÍйÜÈËÎ¥Ô¼µÈÁè¼Ý»ù½ðÖÎÀíÈË×ÔÉí¿ØÖÆÄÜÁ¦µÄÒòËØ·ºÆð£¬¿ÉÄܵ¼Ö»ù½ð»òÕßͶ×ÊÕßÀûÒæÊÜËðµÄΣº¦£»£¨4£©ÆäËûÒâÍâµ¼ÖµÄΣº¦µÈ¡£

 

9.LOFÌØÓÐΣº¦Ö÷ÒªÓÐÄÄЩ £¿

LOFÌØÓÐΣº¦Ö÷Òª°üÀ¨LOF·Ý¶îÉúÒâ¼ÛÇ®ÕÛÒç¼ÛΣº¦¡¢LOF¶þ¼¶Êг¡Á÷¶¯ÐÔΣº¦¼°LOFÍËÊÐΣº¦µÈ£¬ÏêϸÈçϱíËùʾ£º

 

2.png 

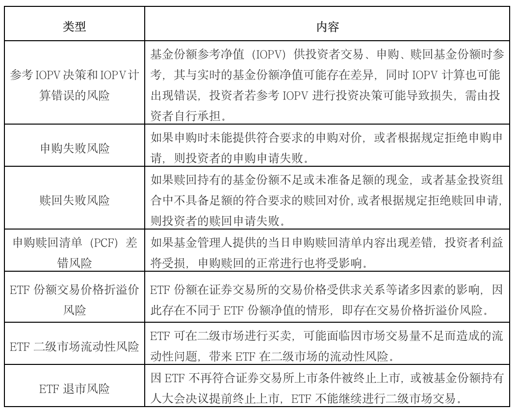
10.ETFÌØÓÐΣº¦Ö÷ÒªÓÐÄÄЩ £¿

ETFÌØÓÐΣº¦Ö÷Òª°üÀ¨²Î¿¼IOPV¾öæÅºÍIOPVÅÌËã¹ýʧµÄΣº¦¡¢É깺ʧ°ÜΣº¦¡¢Êê»ØÊ§°ÜΣº¦¡¢É깺Êê»ØÇåµ¥(PCF)¹ýʧΣº¦¡¢ETF·Ý¶îÉúÒâ¼ÛÇ®ÕÛÒç¼ÛΣº¦¡¢ETF¶þ¼¶Êг¡Á÷¶¯ÐÔΣº¦¼°ETFÍËÊÐΣº¦µÈ£¬ÏêϸÈçϱíËùʾ£º

3.png

±ðµÄ£¬¹ØÓÚ¿ç¾³ETF¶øÑÔ£¬»¹ÐèÌØÊâ×¢ÖØÍâÑóÊг¡Î£º¦¡¢Õþ¸®¹ÜÖÆÎ£º¦¡¢î¿ÏµÎ£º¦¡¢ÕþÖÎΣº¦¡¢»ãÂÊΣº¦¡¢Ö´·¨¼°Ë°ÎñΣº¦¡¢ÉúÒâ½áËãΣº¦¡¢ÑÜÉúƷΣº¦µÈÌØÓÐΣº¦¡£

£¨Éϰ¶http://investor.szse.cn/ÔĶÁÊÖ²áÈ«ÎÄ£©

 

£¨ÃâÔðÉùÃ÷£º±¾ÎÄת×ÔÉîÛÚ֤ȯÉúÒâËù£¬½öΪͶ×ÊÕß½ÌÓý֮ĿµÄ¶øÐû²¼£¬²»×é³ÉͶ×ʽ¨Ò顣Ͷ×ÊÕ߾ݴ˲Ù×÷£¬Î£º¦×Ôµ£¡££©


< ·µ»ØÁбí

ÁªÏµAGGAME

µØµã£º ɽ¶«Ê¡Íþº£Êл·´äÇø»ÆºÓ½Ö16ºÅ

ÓÊÏ䣺guangtai#guangtai.com.cn£¨#»»³É@£©

µç»°×¨Ïߣº0631-3953100

¹Ø×¢ÎÒÃÇ

©2018 Guangtai . ICP±¸°¸£ºÂ³ICP±¸05002697ºÅ   ¹«°²»ú¹Ø±¸°¸ºÅ£º ³¹«Íø°²±¸37100202000594ºÅ

ÍøÕ¾µØÍ¼